A tool to build and assess indices

Researchers from the Future Resilient Systems programme present a multiple criteria decision analysis (MCDA) software that supports the dynamic shaping and evaluation of indices.

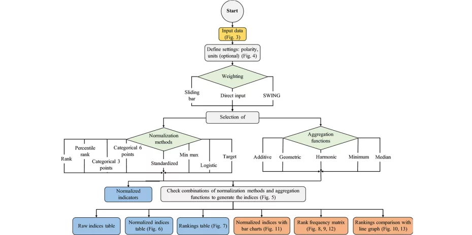
Flowchart of the MCDA Index Tool. Instructions (grey), input (yellow), menu choices (green), tabular results (blue), graphical results (orange).

Decision-​making problems are commonly based on multiple criteria and need to be assessed to account for trade-​offs between them before a comprehensive evaluation of the alternatives can be reached. This comprehensive evaluation can be reached using methods that belong to the multiple criteria decision analysis (MCDA) domain.

Given the steadily increasing importance of accounting for multiple preferences of the decision-​makers and assessing the robustness of the decision recommendations, Dr Marco Cinelli, Dr Matteo Spada, Wansub Kim, Yiwen Zhang and Dr Peter Burgherr from the Assessing and Measuring Energy Systems Resilience team at the Future Resilient Systems programme present a web-​based, interactive software that can be used primarily by non-​multiple criteria decision analysis (MCDA) experts to dynamically shape and evaluate their indices.

The MCDA Index Tool allows users to:

  1. input a dataset directly from spreadsheets with alternatives and indicators performance shown,
  2. build multiple indices by choosing several normalization methods and aggregation functions, and
  3. visualize and compare the indices’ scores and rankings to assess the robustness of the results. 

A key advantage of the tool is that it empowers the user to study output variability of the index by performing uncertainty and sensitivity analysis on the preference models. Also, the tool allows the visualization of the results, with scores and rankings presented in a tabular form and the comparison of the normalization or aggregation approaches presented using bar charts.

Furthermore, the rankings are shown using rank frequency matrices and rankings line charts, so that the user can clearly assess the robustness of the results, understand which combinations cause the wideset variability in the results, and further investigate combinations of interest that the decision-​makers/stakeholders might be most interested in.   

To illustrate the application of the MCDA tool, the researchers used a case study of the assessment of the energy security and sustainability implications of different global energy scenarios. The findings from the case study confirmed the usefulness of the tool to test the stability of rankings driven by a single score.

The MCDA tool will allow analysts to develop indices and support the constructive and dynamic evaluation of the stability of rankings driven by a single score while including multiple decision-​makers’ and stakeholders’ preferences.

The paper "MCDA Index Tool: an interactive software to develop indices and rankings" was published in Environment Systems & Decisions. The MCDA tool can be accessed here.

Cinelli, M., Spada, M., Kim, W., Zhang, Y. and Burgherr, P., 2020. MCDA Index Tool: an interactive software to develop indices and rankings. Environment Systems and Decisions.